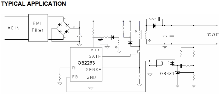
OB2263是一款由昂寶電子公司生產的PWM電流模式控制電路,廣泛應用于中小功率的反激式開關電源中。該芯片以其高性能、低待機功耗和成本效益而受到市場的青睞。本文將詳細解析OB2263的啟動電壓及其技術特性,為工程師在設計開關電源時提供參考。
根據三佛科技提供的資料,OB2263的啟動電壓(VDD_ON)典型值為14V。這意味著當OB2263的VDD腳電壓上升到14V時,芯片內部電路啟動,整個電源進入正常工作狀態。啟動電壓的設定對于確保電源系統的快速啟動和低功耗至關重要。

低待機功耗
OB2263通過低功耗間歇工作模式設計,使得系統在空載狀態下能夠輕易達到國際能源機構的最新推薦標準,同時在較輕負載(1/5滿載以下)的情況下也具有超低功耗的性能。
無噪聲工作
使用OB2263設計的電源在任何工作狀態下都不會產生音頻噪聲,優化的系統設計確保了電源的安靜運行。
低啟動電流和工作電流
OB2263的啟動電流低至3uA,工作電流約為1.4mA,有效降低了系統的損耗,提高了系統的效率。
內置前沿消隱
OB2263內置前沿消隱(LEB)功能,節省了一個外部的R-C網絡,降低了系統成本。
完善的保護功能
OB2263具備多種保護功能,包括VDD欠壓鎖定(UVLO)、VDD過壓保護(OVP)、逐周期電流限制(OCP)、過載保護(OLP)和過溫保護(OTP)等。
軟啟動控制
OB2263內部設計有5ms的軟啟動時間,以減少電源啟動期間的電壓應力。
頻率抖動降低EMI
OB2263具有±4%的隨機頻率抖動功能,分散了諧波擾動能量,獲得良好的EMI特性。

OB2263以其低啟動電壓、低功耗、無噪聲工作和完善的保護功能,在中小功率開關電源設計中占有一席之地。其啟動電壓的設定和低功耗特性,使得電源系統能夠快速啟動并保持高效運行,同時滿足國際節能標準。工程師在設計時可以依據這些特性,優化電源系統的性能和效率。