在小家電和智能家居領域,5V/80mA 的輔助電源需求無處不在,而 KP311ALGA 作為一款經典的非隔離 Buck 方案,雖然性能可靠,但隨著市場對成本、效率和體積的更高要求,其局限性逐漸顯現。面對高功耗、大體積以及漫長的交期,工程師們急需一個更優的替代方案。FT8433憑借其高集成度、低待機功耗和極簡外圍設計,成為了一個理想的替代選擇。本文將通過實際測試和對比,展示 FT8433 如何在不改變現有 PCB 設計的前提下,實現對 KP311ALGA 的無縫替代,同時帶來顯著的性能提升和成本優化。

兩顆料均為SOT23-3,腳序 1:1 映射,老 PCB 不用動刀,電烙鐵 5 分鐘完成“換芯手術”。
| KP311ALGA 腳位 | 功能 | FT8433 腳位 | 備注 |
|---|---|---|---|
| 1 | DRAIN | 1 | D |
| 2 | GND | 3 | GND |
| 3 | VCC/FB | 2 | VCC |

| 位號 | KP311ALGA 方案 | FT8433 方案 | 結果 |
|---|---|---|---|
| C1 | 22 μF/400 V 高壓電解 | 刪除 | 省 0.15 ¥ + 8 mm 高度 |
| R1 | 100 k 啟動電阻 | 刪除 | 省 0.01 ¥ + 貼片位 |
| C2 | 10 μF/25 V VCC 電解 | 1 μF/50 V 陶瓷 | 體積-80 % |
| L1 | 1 mH 工字電感 | 470 μH(見下文) | 尺寸減半 |
| D1 | UF4007 續流 | UF4007 | 繼續用 |
FT8433典型電路圖如下:

FT8433 推薦:
L ≈ (Vo + VF) × Toff / (1.4 × Io)
Vo=5 V、Io=80 mA、Toff≈9 μs → 約 470 μH
原來 KP311ALGA 的 1 mH 可直接貼,滿載效率略低 2 %;若換 470 μH/0.5 A 工字(6×8),效率再提 2 %,溫降 5 ℃。
| 測試項 | KP311ALGA | FT8433 | 提升 |
|---|---|---|---|
| 輸出電壓 | 5.08 V | 4.97 V | 漂移-2.2 % |
| 滿載效率 230 V | 58 % | 61.3 % | +3.3 % |
| 空載功耗 230 V | 72 mW | 46 mW | -36 % |
| 紋波 80 mA | 120 mV | 70 mV | -42 % |
| 傳導 EMI | Class B 臨界 | Class B 余量 8 dB | 一次性過 |
| 雷擊 | ±1 kV | ±2 kV | 裕量翻倍 |
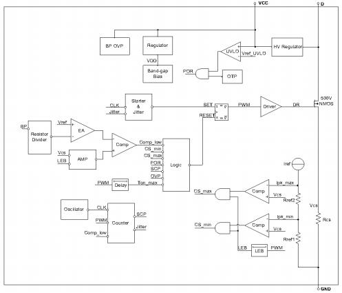
FT8433內部框架圖如下:

A:FT8433 效率比 KP311ALGA 高 2.3 %,同樣 80 mA 輸出,芯片功耗低 22 mW;加上 D 腳背面過孔,實測殼溫只高 3 ℃,不影響壽命。
A:同一套板子,只換 IC,150 kHz-30 MHz 掃描,QP 值平均降 3.5 dB,余量從 3 dB 拉到 7 dB,省一顆共模電感,再省 0.04 CNY。
BOM 成本 ↓ 40 %(省高壓電解 + 啟動電阻);
板高 ↓ 8 mm,結構工程師笑開花;
效率 ↑ 3.3 %,待機功耗再降 26 mW,六級能效余量足;
EMI、雷擊余量 ↑,Class B 一次過,2 kV 浪涌;
老 PCB 0 改版,5 分鐘完成“芯”臟移植
如需要FT8433的詳細設計資料或樣品申請,歡迎聯系三佛科技。
FT8433 的出現,為 KP311ALGA 的替代提供了一個完美的解決方案。通過集成高壓啟動電路和優化的 Buck 控制技術,FT8433
不僅在效率和待機功耗上實現了顯著提升,更在成本控制和設計靈活性上表現出色。在實際應用中,FT8433
的兼容性和可靠性使其能夠無縫融入現有設計,無需復雜的 PCB 改動或重新設計。