KP2203LGA/KP2205LGA芯片功能描述,內置65k/100kHz開關頻率振蕩器
類別:產品新聞 發布時間:2025-10-23 11:56:44 瀏覽人數:10004
PD快充、氮化鎵、多口輸出……當適配器功率節節攀升時,工程師卻常被三件事折磨:
寬電壓輸入(90-264 VAC)與USB-C 5-20 V輸出的巨大跨度;
六級能效對輕載效率與待機功耗(<75 mW)的嚴苛紅線;
越來越小的外殼里,元件被“擠”到發燙,還要過EMI。
KP2203LGA(65 kHz)與KP2205LGA(100 kHz)就是在這種“夾縫”里誕生的電流模式PWM控制器。它把“寬VDD、谷底導通、綠色打嗝、全套保護”做成了一顆6-pin SOT23,讓工程師告別“外圍堆砌”時代。
一眼看懂它——關鍵特色
超寬VDD:8-70 V,直接由輔助繞組供電,省去LDO和啟動電阻功耗;
雙頻可選:65 kHz(KP2203LGA)/100 kHz(KP2205LGA),兼顧尺寸與效率;
中載谷底導通(QR):降低開關損耗,平均效率提升1-2 %;
輕載Burst+降頻:22 kHz最低打嗝頻率,無異音,待機<75 mW;
全套保護:OLP、SCP、OVP、UVP、OTP、CS-OVP、LEB、VDD-OVP/鉗位,一個都不少;
EMI友好:±4 %頻率抖動+軟驅動,傳導輻射余量>6 dB;
4 ms軟啟動:抑制開機應力,變壓器“零”飽和聲;
SOT23-6L:3000顆/盤,兼容貼片機,占板面積僅9 mm2。
管腳圖與定義

GND(1):芯片地,兼顧散熱焊盤作用;
FB(2):光耦反饋輸入,0.9 V/0.95 V Burst進出閾值;
DEM(3):去磁檢測+輸出OVP/UVP+短路保護,三合一;
CS(4):原邊電流采樣,0.45 V OCP,外接NTC可做OTP;
VDD(5):8-70 V供電,內置75 V鉗位,啟動電流<20 μA;
GATE(6):圖騰柱輸出,+300 mA/-500 mA,13 V鉗位,軟驅動斜率可控。
把芯片“拆開”看——內部框圖亮點
雙振蕩器:65 k/100 k主頻+22 k輕載低頻;
谷底檢測:比較器窗口50 mV/80 mV,鎖定最小漏極振鈴谷底;
斜率補償:占空比>50 %自動注入,徹底告別次諧波;
頻率抖動:16 ms周期,±4 %擺幅,EMI峰值能量被“抹平”;
OTP:芯片結溫145 °C關斷,115 °C恢復,差值30 °C防“打嗝”。
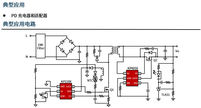
典型應用電路(90-264 VAC→20 V/3.25 A PD)

啟動電阻:2×1 MΩ,0.25 W,待機功耗<15 mW;
RCD吸收:100 V以下MOS即可,漏極振鈴<550 V;
變壓器:RM8/EFD25,65 kHz用Φ0.25 mm×60 T,100 kHz可縮1匝;
EMI:共模電感+π型濾波,頻率抖動后,QP余量>8 dB。
工作模式“四重奏”
滿載QR:谷底導通,效率92 %@230 VAC;
中載降頻:頻率線性下降,保持谷底;
輕載Burst:FB<0.9 V停開關,>0.95 V恢復,22 kHz最低;
空載“打瞌睡”:僅0.3 mA VDD電流,輸出紋波<50 mV。
保護功能“全家福”
逐周期OCP:CS 0.45 V,前沿消隱250 ns,防誤導通;
OLP:FB>3.6 V持續75 ms,進入打嗝;
SCP:DEM<0.5 V持續37 ms,判定短路;
OVP/UVP:輸出過壓3.6 V×6周期,欠壓0.4 V×37 ms;
VDD OVP:75 V關斷,80 V鉗位;
OTP:片內145 °C,外置NTC觸發CS-OVP 0.5 V;
LEB:250 ns屏蔽電流尖刺,MOSFET安心開通。

65 kHz or 100 kHz?一張表搞定選型
| 場景 | 65 kHz KP2203LGA | 100 kHz KP2205LGA |
|---|
| 磁芯尺寸 | 稍大 | 可小一號 |
| 效率 | 滿載略高0.3 % | 中載高1 % |
| EMI | 低頻好調 | 需加強共模 |
| 成本 | 變壓器便宜 | 整體BOM低5 % |
| 推薦功率 | ≤33 W | ≤30 W(小體積) |
熱實測——20 V/3.25 A滿載,40 °C風道
MOS溫度:85 °C(65 kHz)/88 °C(100 kHz);
KP220本體:結溫105 °C,余量40 °C;
效率:230 VAC下92.1 %,滿足CoC V5 Tier 2。
EMI“秘籍”
頻率抖動已內建,傳導峰值降低3-5 dB;
GATE軟驅動斜率可調,換dv/dt更溫柔;
輔助繞鋪銅當“屏蔽”,DEM采樣走線遠離高壓;
屏蔽繞組+Y電容≤220 pF,輻射30 MHz一次性過。
深圳三佛科技提供技術支持,批量價格有優勢~
結語
KP2203LGA與KP2205LGA用“6只腳”完成了傳統8-10腳芯片才能做到的功能:寬VDD、谷底QR、綠色打嗝、全保護、EMI優化。對于18-33 W的PD快充、家電輔助電源、工業24 V適配器,它們提供了“一步到位”的解決方案——讓65 kHz與100 kHz在掌心跳動,工程師只需安心畫好PCB,剩下的交給KP220XLGA系列即可。