在當今電子設備快速發展的時代,充電器作為設備的“能量補給站”,其性能和質量至關重要。輝芒微推出的FT8493KA快充20W充電器電源參考設計,憑借其低成本、全電壓、高效率以及完善的保護機制等特點,為市場提供了一種極具競爭力的解決方案。
FT8493KA快充20W充電器電源參考設計專為滿足現代電子設備對快速充電的需求而設計。它支持全電壓輸入(90-264Vac),能夠適應不同國家和地區的電網標準,輸出功率為20W,支持多種輸出電壓和電流組合,如12V1.67A、9V2.22A和5V3A,可廣泛應用于智能手機、平板電腦等多種設備的充電需求。
在成本控制方面,FT8493KA表現出色。其變壓器設計采用了三個繞組,無需磁芯接地、VCC繞組和三明治結構,降低了材料成本和制造復雜度,成本可節省約0.22元。同時,高集成度的BOM清單減少了額外元件的使用,如無需起機電阻、Rcs電阻和VCC二極管等,進一步降低了成本,節省約0.08元。這種成本優化的設計,在保證性能的同時,為制造商提供了更具競爭力的解決方案。

FT8493KA充電器電源參考設計符合六級能效要求,具有高效率和低空耗的特點。在230Vac輸入下,空載功耗僅為52mW。這意味著在設備未連接充電時,充電器的能耗極低,減少了能源浪費,符合環保和節能的要求。
該設計具備完善的保護機制,包括逐周期限流、欠壓、過溫、短路保護等。這些保護機制能夠有效防止充電器在異常情況下損壞,提高了產品的可靠性和安全性。例如,過溫保護可以防止充電器在高溫環境下工作時過熱損壞,短路保護則能在輸出端發生短路時迅速切斷電源,保護設備和用戶的安全。
FT8493KA采用恒功率控制技術,確保在不同輸入電壓和負載條件下,輸出功率保持穩定。這種設計使得充電器能夠在各種電網波動和負載變化的情況下,為設備提供穩定的充電功率,提高了充電效率和設備的使用壽命。
FT8493KA充電器電源參考設計通過了嚴格的安規認證,包括EMI(電磁干擾)測試,余量超過6dB。這意味著該充電器在工作過程中產生的電磁干擾極低,不會對周邊設備造成干擾,同時也符合國際和國內的電磁兼容性標準。此外,器件溫度測試也通過了相關標準,確保了充電器在長時間工作時的穩定性和安全性。
變壓器是充電器的核心部件之一。FT8493KA的變壓器采用EE1811磁芯,初級繞組電感量為1.30mH,漏感量為50uH。這種設計不僅提高了變壓器的效率,還降低了成本。變壓器的制作工藝要求嚴格,包括繞組的排列、絕緣處理以及最后的抽真空浸油和高溫烘干等步驟。這些工藝細節確保了變壓器的性能和可靠性。
FT8493KA的PCB設計為雙面板,雙面元件,插件料位于PCB頂層,貼片料位于PCB底層。這種布局方式不僅提高了空間利用率,還優化了電路的電氣性能。實物圖和PCB布局圖提供了詳細的參考,方便制造商進行生產和測試。

在不同輸入電壓和輸出條件下,FT8493KA充電器的效率表現優異。例如,在5V3A輸出時,90Vac輸入下的效率為89.5%,230Vac輸入下的效率為90.8%。這種高效率不僅減少了能量損耗,還提高了充電速度。
器件溫度測試結果顯示,在不同輸入電壓和輸出條件下,關鍵器件的溫度均在安全范圍內。例如,在5V3A輸出時,FT8493KA芯片的溫度在90Vac輸入下為111.0℃,230Vac輸入下為105.1℃。這些溫度數據表明,該設計能夠在各種工作條件下保持穩定,不會因過熱而損壞。
EMI測試是衡量充電器電磁兼容性的重要指標。FT8493KA在230Vac和120Vac輸入下的EMI傳導和輻射測試結果均符合相關標準。例如,在230Vac輸入下,傳導EMI的最大值為45.8dBuV,遠低于標準限值。這表明該充電器在電磁兼容性方面表現出色,不會對周邊設備造成干擾。
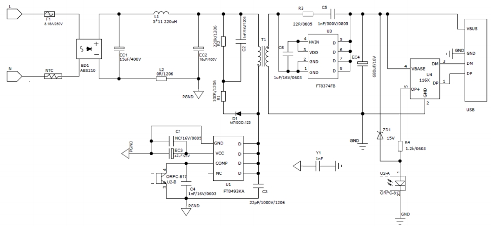
FT8493KA應用電路圖如下所示:

FT8493KA快充20W充電器電源參考設計適用于多種應用場景,包括但不限于:
智能手機和平板電腦:為這些設備提供快速、穩定的充電,滿足用戶對快速充電的需求。
便攜式電子設備:如藍牙音箱、智能手表等,其全電壓輸入和多種輸出電壓電流組合能夠滿足不同設備的充電要求。
智能家居設備:如智能攝像頭、智能門鎖等,該充電器的高效率和低空耗特點使其成為理想的電源解決方案。

FT8493KA快充20W充電器電源參考設計憑借其低成本、全電壓、高效率、完善的保護機制以及通過嚴格安規認證等特點,為市場提供了一種極具競爭力的解決方案。其詳細的設計細節和測試數據為制造商提供了可靠的參考,能夠滿足不同應用場景的需求。隨著電子設備對快速充電和高效能的需求不斷增加,FT8493KA無疑將成為市場上的熱門選擇。