在電子設備中,電源適配器是不可或缺的組件,它為設備提供穩定的電源。本文將詳細介紹BP84505P 12V2.5A電源適配器的測試報告,包括電路圖、變壓器規格書和PCB布局,以確保其性能和可靠性。
BP84505P是一款12V2.5A的電源適配器,設計用于滿足小家電和嵌入式設備的電源需求。以下是其主要技術參數:
輸入電壓:176VAC至264VAC
輸入頻率:47Hz至63Hz
輸出電壓:12V ±5%
輸出電流:0至2.5A(3A為峰值)
輸出電壓紋波:120mV(20MHz帶寬)
連續輸出功率:30W
待機功耗:120mW(230VAC)
滿載效率:85%(230VAC)
工作環境溫度:0℃至40℃
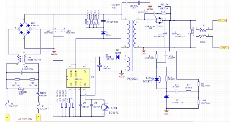
BP84505P的電路設計如下:

輸入濾波:使用CX1、CY1、CY2等元件進行輸入濾波,確保輸入電壓的穩定性。
整流橋:DB1用于將交流電整流為直流電。
濾波電容:EC1、EC2等電容用于進一步濾波,減少電壓紋波。
主控芯片:U1(BP84505BP)是核心控制芯片,負責PWM控制和保護功能。
變壓器:T1(PQ2620)是關鍵組件,提供電壓轉換和隔離。
輸出濾波:EC4、EC5等電容用于輸出濾波,確保輸出電壓的穩定性。
反饋電路:U2(PC817C)和IC3(TL431K-T-03)用于反饋控制,確保輸出電壓的精確調節。

變壓器T1采用PQ2620立式骨架,具體參數如下:
骨架:PQ2620立式(6+6PIN),磁芯材質:PQ2620 PC40或同等材質,Ae=119mm2
繞制規則:
N1:3腳起始,NC終止,2UEW φ0.2*2P,20Ts,密繞一層(PIN腳朝外)
N2:1腳起始,2腳終止,2UEW φ0.32*1P,25Ts,密繞一層(PIN腳朝外)
N3:5腳起始,4腳終止,2UEW φ0.2*2P,6Ts,均勻繞一層(PIN腳朝外)
N4:9位置起始,11位置終止,TEX-E φ0.8*1P,6Ts,均勻繞一層(PIN腳朝外)
N5:3腳起始,NC終止,2UEW φ0.2*2P,13Ts,均勻繞一層(PIN腳朝外)
N6:2腳起始,3腳終止,2UEW φ0.32*1P,24Ts,密繞一層(PIN腳朝外)
感量:
初級繞組感量Lp:1.3mH ±5%(測試條件:0.3V,50kHz)
漏感量Llk:要求控制在初級繞組的2%以內(測試條件:0.3V,50kHz)
耐壓測試:3KV 2mA 1Min
成品要求:浸凡立水

尺寸:81mm * 52.4mm雙面FR4
元件布局:
輸入端:C1、C3、C16、C17等濾波電容,DB1整流橋,F1、F2保險絲
控制芯片:U1(BP84505BP),U2(PC817C),IC3(TL431K-T-03)
輸出端:EC4、EC5濾波電容,R10、R11等電阻
變壓器:T1(PQ2620)
1. EMI測試
230VAC Neutral:滿足CISPR22/EN55022 Class B,至少6dB裕量
2. 浪涌測試(Surge)
差模:±2kV,0至270相位角,10次測試,全部通過
共模:±4kV,0至270相位角,10次測試,全部通過
3. 靜電放電(ESD)測試
空氣放電:±8kV,10次測試,全部通過
接觸放電:±6kV,10次測試,全部通過
如需要BP84505BP完整測試報告,還請咨詢三佛官網右側在線客服聯系方式,提供樣品,技術支持~
BP84505P 12V2.5A電源適配器在各項測試中表現出色,滿足設計要求和行業標準。其高效的能量轉換、低待機功耗、穩定的輸出電壓和良好的抗干擾能力,使其成為小家電和嵌入式設備的理想電源解決方案。通過詳細的電路設計、變壓器規格和PCB布局,確保了產品的可靠性和性能。